mm Split RGB v.02 - tool for Houdini

€0+
0 ratings

Update stuff:


  • Works on the object now.
  • Add the option "Keep color"
  • Second output for check the explode view on fracture elements
  • Improved Documentation/Help
  • Changed Interface in the first tab.
  • Changed name of "input" and add "Geometry"
  • Changed position of "Display Items"
  • Changed position of "Delete all color"
  • Fixed the problem on save cache, but not sure working all time, so check the documentation on "Save me Baby!!!" in note part.


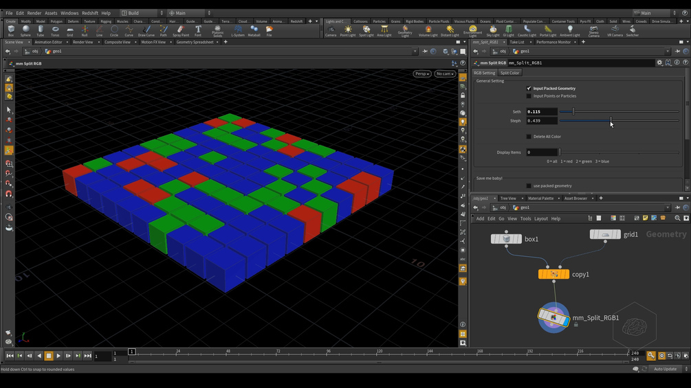
This tool was created for my patreon channel and from the question of my student in Italian school. Assign RGB Colors with based on the range from 0 to 1. You can split the simulation like RBD or Particles, but also the elements (created with the copy sops for e.g.) and assign or extrapolate it with the colors RGB.

you can do a little donation (1 € for a coffee or 5 € for a beer or nonalcoholic drink ;) ) for


Thank you very much

Matteo

I want this!
€0+

mm Split RGB v.02 - tool for Houdini

0 ratings
I want this!